新闻中心

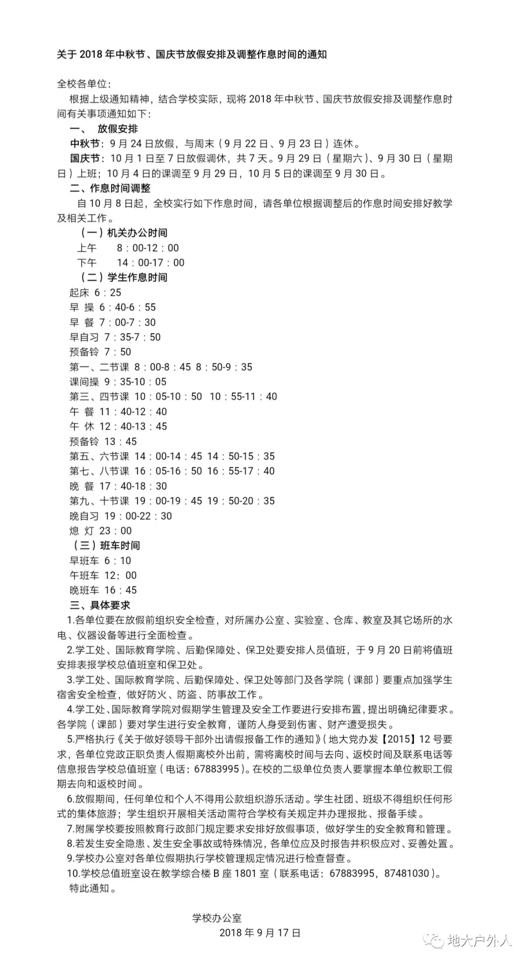
关于2018年中秋节、国庆节放假安排及调整作息时间的通知

发布人:发表时间:2018-11-15点击:

关于2018年中秋节、国庆节放假安排及调整作息时间的通知
 
    学生外出必须严格请销假制度,注意人身财产安全,提高防骗安全意识!